公司简介
赣县混凝土外加剂
赣县特种砂浆
赣县工程加固胶粘剂
赣县防水防腐涂料
赣县路桥抢修料
公司动态
行业资讯
常见问答
湖北铁望建材有限公司
公司地址:湖北省宜昌市西陵经济开发区三峡企业总部基地66栋
联系电话:400-0808-135
公司邮箱:tendvan@163.com
混凝土引气剂
赣县粉体速凝剂
赣县气密剂
赣县抗裂密实剂
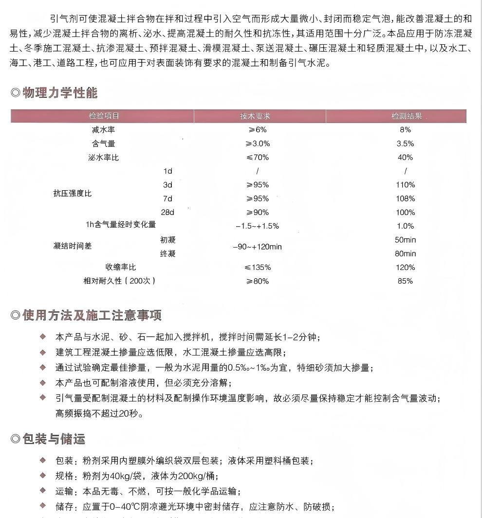
赣县引气剂
热线电话
13886654333
上班时间
周一到周五
公司电话
400-0808-135